/
/
供配电系统计算负荷及无功补偿容量的确定

News Center

新闻资讯

资讯分类

供配电系统计算负荷及无功补偿容量的确定

  • 分类:新闻资讯
  • 作者:
  • 来源:
  • 发布时间:2022-06-02 16:31
  • 访问量:

供配电系统计算负荷及无功补偿容量的确定

说到负荷计算与无功功率补偿,想必大部分电气人员都非常熟悉了。但是仍然有部分电气人员是只知其一不知其二的。随着科学技术的不断进步,国民经济的飞速提升,我国的电力事业也取得了长足的进展。现如今,供配电技术已经得到广泛应用,各行各业的用电量需求也日益增加,这就对供电量的供电质量与可靠性提出了更高的要求。因此,精确计算负荷,恰当选择电气设备材料是工矿企业供配电系统安全、可靠、经济、良好运行的基础;是工矿企业生产得以顺利、高效运行的重要因素。那么供配电系统计算负荷和无功补偿容量具体应该如何确定的呢?下面本文就给大家详细地介绍一下

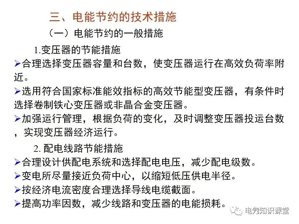
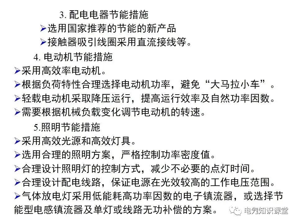
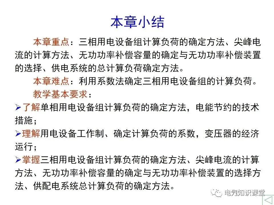
供配电系统计算负荷及无功补偿容量的确定,讲解非常详细,收藏好

 

供配电系统计算负荷及无功补偿容量的确定,讲解非常详细,收藏好

 

供配电系统计算负荷及无功补偿容量的确定,讲解非常详细,收藏好

 

供配电系统计算负荷及无功补偿容量的确定,讲解非常详细,收藏好

 

供配电系统计算负荷及无功补偿容量的确定,讲解非常详细,收藏好

 

供配电系统计算负荷及无功补偿容量的确定,讲解非常详细,收藏好

 

供配电系统计算负荷及无功补偿容量的确定,讲解非常详细,收藏好

 

供配电系统计算负荷及无功补偿容量的确定,讲解非常详细,收藏好

 

供配电系统计算负荷及无功补偿容量的确定,讲解非常详细,收藏好

 

供配电系统计算负荷及无功补偿容量的确定,讲解非常详细,收藏好

 

供配电系统计算负荷及无功补偿容量的确定,讲解非常详细,收藏好

 

供配电系统计算负荷及无功补偿容量的确定,讲解非常详细,收藏好

 

供配电系统计算负荷及无功补偿容量的确定,讲解非常详细,收藏好

 

供配电系统计算负荷及无功补偿容量的确定,讲解非常详细,收藏好

 

供配电系统计算负荷及无功补偿容量的确定,讲解非常详细,收藏好

 

供配电系统计算负荷及无功补偿容量的确定,讲解非常详细,收藏好

 

供配电系统计算负荷及无功补偿容量的确定,讲解非常详细,收藏好

 

供配电系统计算负荷及无功补偿容量的确定,讲解非常详细,收藏好

 

供配电系统计算负荷及无功补偿容量的确定,讲解非常详细,收藏好

 

供配电系统计算负荷及无功补偿容量的确定,讲解非常详细,收藏好

 

供配电系统计算负荷及无功补偿容量的确定,讲解非常详细,收藏好

 

供配电系统计算负荷及无功补偿容量的确定,讲解非常详细,收藏好

 

供配电系统计算负荷及无功补偿容量的确定,讲解非常详细,收藏好

 

供配电系统计算负荷及无功补偿容量的确定,讲解非常详细,收藏好

 

供配电系统计算负荷及无功补偿容量的确定,讲解非常详细,收藏好

 

供配电系统计算负荷及无功补偿容量的确定,讲解非常详细,收藏好

 

供配电系统计算负荷及无功补偿容量的确定,讲解非常详细,收藏好

 

供配电系统计算负荷及无功补偿容量的确定,讲解非常详细,收藏好

 

供配电系统计算负荷及无功补偿容量的确定,讲解非常详细,收藏好

 

供配电系统计算负荷及无功补偿容量的确定,讲解非常详细,收藏好

 

供配电系统计算负荷及无功补偿容量的确定,讲解非常详细,收藏好

 

供配电系统计算负荷及无功补偿容量的确定,讲解非常详细,收藏好

 

供配电系统计算负荷及无功补偿容量的确定,讲解非常详细,收藏好

 

供配电系统计算负荷及无功补偿容量的确定,讲解非常详细,收藏好

 

供配电系统计算负荷及无功补偿容量的确定,讲解非常详细,收藏好

 

供配电系统计算负荷及无功补偿容量的确定,讲解非常详细,收藏好

 

供配电系统计算负荷及无功补偿容量的确定,讲解非常详细,收藏好

 

供配电系统计算负荷及无功补偿容量的确定,讲解非常详细,收藏好

 

供配电系统计算负荷及无功补偿容量的确定,讲解非常详细,收藏好

 

供配电系统计算负荷及无功补偿容量的确定,讲解非常详细,收藏好

 

供配电系统计算负荷及无功补偿容量的确定,讲解非常详细,收藏好

 

供配电系统计算负荷及无功补偿容量的确定,讲解非常详细,收藏好

 

供配电系统计算负荷及无功补偿容量的确定,讲解非常详细,收藏好

 

供配电系统计算负荷及无功补偿容量的确定,讲解非常详细,收藏好

 

供配电系统计算负荷及无功补偿容量的确定,讲解非常详细,收藏好

相关新闻:

这是描述信息

杭州华璐电力设备成套有限公司

地址:杭州市拱墅区莫干山路972号泰嘉园D座

QQ:578743173

联系人:彭先生 

 

这是描述信息

扫描浏览手机站

 

版权所有:杭州华璐电力设备成套有限公司  浙ICP备16038050号-1   网站建设:中企动力 杭州